We Make America Productive
Home
HBM Configurator
Products
TABLE-TYPE HBMs
FLOOR-TYPE HBMs
MILLING MACHINES
BRIDGE AND GANTRY MILLS
MILLING HEADS
FACING HEADS
ACCESSORIES
GRINDING MACHINES
STOCK MACHINES
USED MACHINES
Stock machines
Services
Spindels and Drawbars
SERVICE AND LEVEL ALIGNMENT
RETROFIT AND REMANUFACTURE
Large OD and ID Grinding
Thread Milling
Spare parts
LUCAS HBM SPARE PARTS
CARLTON RADIAL DRILL SPARE PARTS
MANUALS
FERMAT HBM PARTS
TOS, KOVOSVIT MAS, SKODA
NATCO MULTI-SPINDLE DRILL SPARE PARTS
SPINDLE EQUIPMENT
About us
History of Lucas
About Fermat
Careers
News
Contacts
SUBSCRIBE NOW!
Services
111 Serial Number Location Help
Attachments
Belts
Clamps
Clutch Data
Electrical
Feed Distributing Brackets
Gearing
Head Lubrication
Leadscrew and Feed Nuts
Leveling
Machine storage
Miscellaneous Items
Operator Pendants & Pendant Switches
Power Tool Ejector & Manual Tool Ejector
Programming Help
Speed Gearboxes
Turnstile Help
Valve & Cylinder Help
Way & Gib Lubrication
Ways, Gibs & Related Items
The History of the Lucas Machine Company
Social Profile
Gearing
41B 42B Early Head Gearing
41B or 42B Machine Head Gearing
41B or 42B Machine Spindle Feed Mechanism
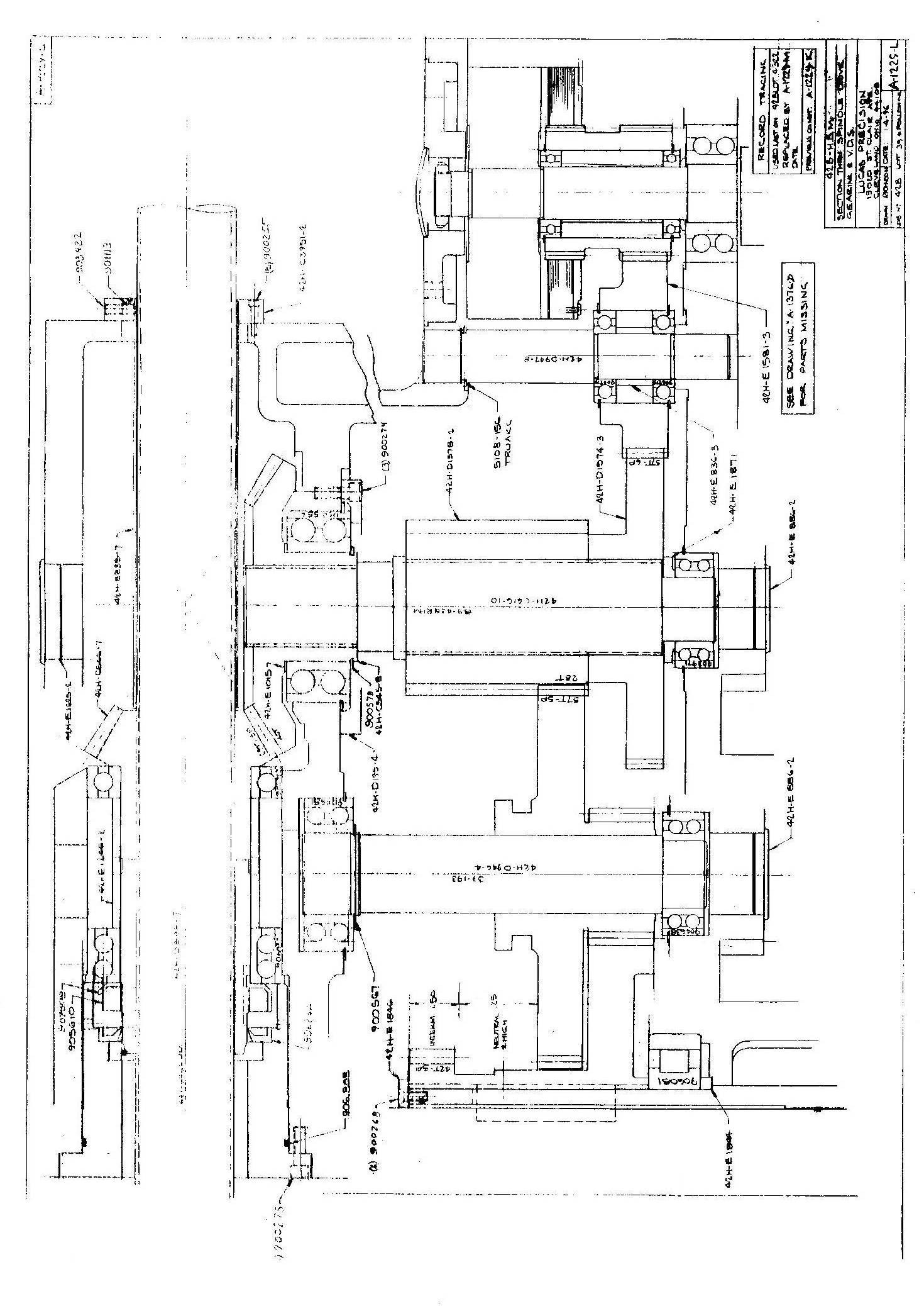
A-1229-L 42B Section thru Spindle Drive Gears & VDS
A-1376-CA 42B Section thru Idler Gear & Hi-Speed Shaft
Early 41B or 42B Table Drive Cross Section A-696
Early 41B or 42B Table Feed Worm & Wheel A-698
Gear Install Tips